Prospects in scaling up CO2 electrolysis for global impact

In the pursuit of sustainable manufacturing and carbon neutrality, carbon dioxide (CO2) electrolysis emerges as a transformative technology with substantial potential. By either harnessing renewable energy sources such as solar, wind, and nuclear power or by applying an electricity grid mix, CO2 electrolysis technology enables the conversion of carbon dioxide into valuable intermediates, including carbon monoxide and hydrogen, essential building blocks for a variety of industrial applications, specifically the liquid transportation fuels which is a part of sustainable aviation fuel development.
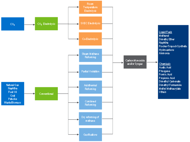
Carbon Monoxide Production Routes and Value Chain
Carbon Monoxide Production Routes and Value Chain

CO2 electrolysis operates through different methodologies, including room-temperature electrolysis, high-temperature electrolysis, and co-electrolysis. Room temperature electrolysis offers simplicity and efficiency, directly converting carbon dioxide into carbon monoxide. High-temperature electrolysis enhances kinetics, reducing energy requirements for carbon monoxide production. Co-electrolysis combines CO2 and water electrolysis to produce syngas rich in carbon monoxide and hydrogen, further optimizing process efficiency.
Leading the way in this field are companies such as Haldor Topsøe and Sunfire, which are driving innovation towards large-scale carbon monoxide and hydrogen production through electrolysis technology.
Haldor Topsøe commercialized their eCOs™ system in 2017, utilizing Solid Oxide Electrolysis Cell (SOEC) technology. The company-initiated field testing with a 12-kW demonstration unit at Gas Innovations in La Porte, Texas, USA. Following successful trials, Topsøe announced plans to deliver their first 300 kW commercial systems to Gas Innovations by 2018. In May 2019, the company expanded the deployment by supplying two 300 kW units (96 Nm2 per hour of carbon monoxide) to DeLille Oxygen Co., a specialty gas company.
Sunfire commissioned a high-temperature co-electrolysis plant for syngas under the Kopernikus P2X project, funded by the German government. Sunfire reported achieving an output of up to 220 kW with an electrical efficiency exceeding 85 percent at 850°C, marking a significant advancement from their initial 10 kW proof-of-concept system.
To date, several drivers, such as sustainability, regulatory and policy frameworks, are important factors scaling up the technology. These include increasing global commitments under frameworks such as the Paris Agreement, and regional initiatives like the EU Emissions Trading System (ETS) and Carbon Border Adjustment Mechanism (CBAM). Such frameworks incentivize industries to adopt carbon-neutral technologies like CO2 electrolysis by imposing penalties on carbon-intensive practices and providing financial incentives for cleaner alternatives. Additionally, advancements in renewable energy deployment and the shift towards net-zero emissions targets by major corporations and governments further bolster the demand for sustainable solutions, positioning CO2 electrolysis as a pivotal technology in the global effort to combat climate change and achieve carbon neutrality.
Key Takeaways
CO2 electrolysis is positioned as a pivotal technology for sustainable manufacturing and achieving carbon neutrality. Spearheaded by industry leaders such as Haldor Topsøe and Sunfire, and bolstered by supportive regulatory frameworks, CO2 electrolysis holds immense promise in reducing global carbon footprints. Converting CO2 into valuable products using renewable energy sources not only enhances the cost-effectiveness of the electrolysis manufacturing process but also contributes significantly to advancing economic sustainability. Moving forward, scaling up CO2 electrolysis and enhancing system efficiency will be critical for maximizing its impact on global sustainability goals.
Find out more…
Biorenewable Insights Carbon Dioxide Electrolysis (2024 Program)
An investigation on the technology and economics for carbon dioxide electrolysis, focusing on near-commercial technologies for power-to-X manufacturing. Covers room-temperature and high-temperature technology for carbon monoxide production and co-production of carbon monoxide and hydrogen. Includes cost of production and manufacturing carbon intensity for major near-commercial routes and comparison to conventional methane reforming and dry reforming technology.
Biorenewable Insights: Power to Liquids: Transportation Fuels (2023 Program)
A study of power-to-X manufacturing for liquid transportation fuels, covering 5 major liquid transportation fuels, their process technology, economics, and carbon intensity within the context of power-to-X implementation. Includes economic and CI analysis of both manufacturing fuels and the cost of their use in various transportation applications.
Market Insights: Carbon Dioxide (2023 Program)
This report provides analysis and forecasts to 2035 of the global carbon dioxide market. Market Insights: Carbon Dioxide - 2023 includes discussion regarding key trends, as well as supply review and demand outlook for nine regions: North America, South America, Western Europe, Central Europe, Eastern Europe, Middle East, Africa, Asia Pacific, and China with forecasts to 2035. Demand is segmented by urea, enhanced oil recovery, food and beverages, methanol, Power-to-Liquids (PTL) and others. Development in CO2 Capture, Sequestration and/or Utilization is reviewed. Cost competitiveness of CO2 derived chemicals is also included.
Technology and Costs: Carbon Capture and Sequestration (CCS) Technologies (2022 Program)
This TECH report provides an overview of the technological, economical and market aspects of carbon capture and sequestration, as well as climate landscape in terms of key policies and project status.
Technology and Costs: Carbon Monoxide (2021 Program)
This techno-economic report provides a review of the technology, chemistry, economics, and market analysis for carbon monoxide. Commercial technologies for the production of syngas and carbon monoxide are discussed, as well as development trends. Cost of production estimates were developed for various reforming and gasification technologies (utilizing natural gas, coal, and MSW) and cryogenic separation of carbon monoxide plus PSA separation of hydrogen for plants located in the USGC, China, and Western Europe. An overview of the major chemical applications for carbon monoxide is provided, along with an analysis of the implied carbon monoxide capacity and demand forecast based on these chemicals.
The Authors…
Ketsuda Kongsawatvoragul, Analyst
Joshua Velson, Senior Consultant